周一好!
每周一见的
一周地市纪检动态来啦!
一起来回顾下,
过去的一周
(3月19日—3月25日),
安徽各地市都开展了
哪些重要的纪检工作
合肥
合肥:公布监督举报平台 六种有偿补课行为将被严惩
近日,合肥市修订完善了《合肥市严禁中小学校和在职中小学教师有偿补课实施办法》,规定中小学校有六种行为之一的,视情节轻重给予学校、校领导和相关责任人员相应处理。
亳州
亳州:市委巡察组向六家市直单位反馈巡察意见
根据《中国共产党巡视工作条例》规定和市委要求,3月22日、23日,市委第一巡察组、第二巡察组分别向市文联、市房产局、市药发局、市商务和粮食局、市科协、市体育局反馈了巡察意见。
宿州
宿州:市委巡察组进驻33家单位
近日,根据省委部署和市委巡察工作安排,市委巡察组分别进驻埇桥区中医院、符离镇等33家单位集中开展医疗卫生和脱贫攻坚领域专项巡察,并分别召开了巡察工作动员会。
据了解,此次医疗卫生和脱贫攻坚两个领域专项巡察驻点时间为3月10日至4月20日。
宿州:专项治理扶贫领域腐败和作风问题
近日,宿州市纪委监委印发《关于2018年至2020年开展扶贫领域腐败和作风问题专项治理的工作方案》,紧盯在工作推进、日常监督、制度建设等三个方面存在的不正之风和腐败问题,利用三年时间持续开展专项治理。
宿州埇桥:通报一起侵害群众利益的不正之风和腐败问题
宿州埇桥通报一起侵害群众利益的不正之风和腐败问题:宿州埇桥区褚兰镇后程村原党总支书记李在潮虚报套取深松土地补贴问题。
蚌埠
蚌埠:构建亲清新型政商关系 全力打造良好营商环境
3月23日,蚌埠市委常委会召开会议,审议《关于推动构建新型政商关系的实施意见》等。会议强调各级党委、政府和相关职能部门要切实担负起构建“亲”“清”新型政商关系的政治责任,健全沟通联系机制,严格监督执纪问责。
蚌埠:与基层“拍蝇”结合深挖黑恶势力“保护伞”
日前,蚌埠市纪委监委印发《在扫黑除恶专项斗争中强化监督执纪问责的实施方案》(以下简称《方案》),把扫黑除恶同反腐败斗争和基层“拍蝇”结合起来,强化监督执纪问责,深挖黑恶势力“保护伞”,推动全面从严治党向基层延伸。
怀远县荆山镇党委书记马连军(副县级)接受审查调查
怀远县荆山镇党委书记马连军(副县级)涉嫌严重违纪违法,目前正接受纪律审查和监察调查。(蚌埠市纪委监委)
阜阳
阜阳市颍东区插花镇板桥村原党总支书记王忠接受审查调查
阜阳市颍东区插花镇板桥村原党总支书记王忠涉嫌严重违纪违法,目前正接受纪律审查和监察调查。(阜阳市纪委监委)
滁州
全椒县发改委原党组书记唐陈接受审查调查
全椒县发改委原党组书记唐陈涉嫌严重违纪违法,正在接受纪律审查和监察调查。(滁州市纪委监委)
定远县定城镇宫集村党支部书记曹子玉接受审查调查
定远县定城镇宫集村党支部书记曹子玉涉嫌严重违纪违法,目前正接受纪律审查和监察调查。(滁州市纪委监委)
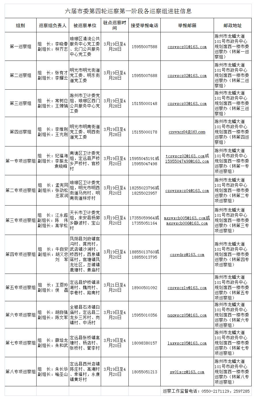
六届市委第四轮巡察第一阶段各巡察组进驻信息

滁州:印发《关于在扫黑除恶专项斗争中强化监督执纪问责的实施方案》
近日,滁州市纪委监委印发《关于在扫黑除恶专项斗争中强化监督执纪问责的实施方案》,把扫黑除恶同反腐败斗争、基层“拍蝇”有机结合,强化监督执纪问责,为打赢扫黑除恶专项斗争攻坚战、增强群众幸福感安全感提供坚强纪律保障。
滁州:通报三起违反中央八项规定精神等问题
滁州通报三起违反中央八项规定精神等问题,分别是:原滁州市政务服务学会会长欧阳培培违反中央八项规定精神问题、滁州市市直机关事务管理局政务中心综合管理办公室主任张召军违反组织纪律问题。
滁州:通报三起扶贫领域违纪问题
滁州通报三起扶贫领域违纪问题,分别是:滁州南谯区章广镇原常山街道党支部书记王守胜骗取危房改造资金问题、来安县汊河镇相官村党总支书记田松如工作失职问题、定远县张桥镇张桥社区居委会主任李家丽违规帮助他人套取扶贫资金问题。
马鞍山
马鞍山市公安局楚江公安分局党委书记、政委陶庭水接受审查调查
马鞍山市公安局楚江公安分局党委书记、政委陶庭水涉嫌严重违纪违法,目前正在接受纪律审查和监察调查。(马鞍山市纪委监委)
芜湖
芜湖市镜湖区新芜路社区民政专干张舒接受监察调查
芜湖市镜湖区新芜路社区民政专干张舒涉嫌严重违法,目前正接受监察调查。(芜湖市纪委监委)
芜湖县:通报一起违反中央八项规定精神问题
芜湖县通报一起违反中央八项规定精神问题:芜湖县水务局原汪溪坝水利工程管理处主任奚清水违规使用公车问题。
宣城
宣城:建立扫黑除恶专项斗争问题线索快速移送反馈机制
近日,宣城市纪委监委联合市委政法委印发了《关于建立扫黑除恶专项斗争问题线索快速移送反馈机制的通知》(以下简称《通知》),建立起扫黑除恶专项斗争问题线索移送反馈“快速通道”,为坚决打赢扫黑除恶专项斗争“攻坚战”提供坚强的纪律保障。
宣城:通报二起扶贫领域违规违纪典型问题
宣城通报二起扶贫领域违规违纪典型问题,分别是:广德县杨滩镇竹溪村党总支书记卢祥月、原村委会主任李先军违规改变民政救灾资金用途问题;绩溪县上庄镇上庄村党支部书记、村委会主任胡景密违规为他人申报危房改造补助款问题。
宣城:通报一起违反中央八项规定精神问题
宣城通报一起违反中央八项规定精神问题:广德县财政局农发局原副局长李昌荣违规收受购物卡、礼品等问题。
池州
市纪委监委召开市属国有企业和高校纪委书记座谈会
日前,池州市纪委监委召开市属国有企业和高校纪委书记座谈会。会上,池州杰达集团等4家市属国有企业和池州职业技术学院纪委,以及部分派驻纪检组汇报了履职情况、意见建议和下一步工作打算,并座谈讨论了《加强市属企业和高校纪委工作联系有关制度》。
池州:2018年首轮巡察暨“两个领域”专项巡察进驻完毕 公布联系方式
根据池州市委统一部署,按照2018年第一轮常规巡察暨医疗卫生和脱贫攻坚两个领域专项巡察工作安排,连日来池州市委3个巡察组和4个专项巡察组全部进驻被巡察单位。其中,市委第一、第二巡察组对4家市直开展常规巡察,市委第三巡察组对市级医疗卫生领域开展专项巡察,市委第一、第二、第三专项巡察组分别对尚未被巡察的东至县、石台县、贵池区医疗卫生领域开展专项巡察,市委第四专项巡察组对石台县18个建档立卡贫困村开展专项巡察。

安庆
安庆市委宣传部原常务副部长张金华严重违纪被开除党籍
日前,经中共安庆市委批准,安庆市纪委对安庆市委宣传部原常务副部长张金华严重违纪问题进行了立案审查。
依据《中国共产党纪律处分条例》等有关规定,经安庆市纪委监委会议研究并报安庆市委批准,决定给予张金华开除党籍处分,取消其退休待遇,收缴其违纪所得;将其涉嫌受贿犯罪问题移送检察机关依法审查、提起公诉。(安庆市纪委监委)
安庆市东区房地产管理所房管员龚云鹏接受审查调查
安庆市东区房地产管理所房管员龚云鹏涉嫌严重违纪违法,目前正接受纪律审查和监察调查。(安庆市纪委监委)
安庆市第一人民医院质量管理监督办公室副主任江寅生接受监察调查
安庆市第一人民医院质量管理监督办公室副主任江寅生涉嫌严重违法,目前正接受监察调查。(安庆市纪委监委)
安庆:把扫黑除恶同反腐败斗争和基层“拍蝇”结合起来
近日,安庆市纪委监委印发《在打黑除恶专项斗争中强化监督执纪问责工作方案》的通知,对全市纪检监察机关在扫黑除恶专项斗争中开展监督执纪问责工作进行部署。
黄山
六届市委第四轮巡察暨医疗卫生、 脱贫攻坚领域专项巡察公告
根据省、市委统一部署,六届市委第四轮巡察暨医疗卫生、脱贫攻坚领域专项巡察正式启动,组建2个巡察组,于3月中旬至5月底对6家市直单位开展常规巡察;组建8个专项巡察组,于3月中旬至4月中旬对15家市县公立医院、4家区县卫计委开展医疗卫生领域专项巡察;组建11个专项巡察组,于3月中旬至8月中旬对全市有脱贫攻坚任务的83个乡镇153个建档立卡贫困村开展脱贫攻坚领域专项巡察。